文化財の生物被害防止に関する日常管理の手引

平成14年3月
文化庁文化財部

以下,手引をスキャン画像により掲載しております。
(順次テキスト変換予定)

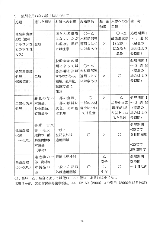
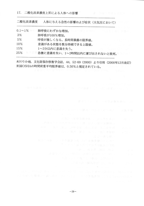
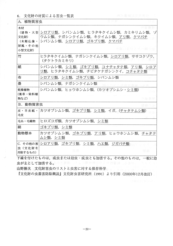
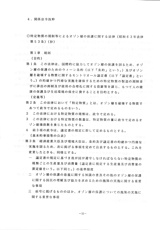
文化財の生物被害防止に関する日常管理の手引01 文化財の生物被害防止に関する日常管理の手引02 文化財の生物被害防止に関する日常管理の手引03 文化財の生物被害防止に関する日常管理の手引04 文化財の生物被害防止に関する日常管理の手引05 文化財の生物被害防止に関する日常管理の手引06 文化財の生物被害防止に関する日常管理の手引07 文化財の生物被害防止に関する日常管理の手引08 文化財の生物被害防止に関する日常管理の手引09 文化財の生物被害防止に関する日常管理の手引10 文化財の生物被害防止に関する日常管理の手引11 文化財の生物被害防止に関する日常管理の手引12 文化財の生物被害防止に関する日常管理の手引13 文化財の生物被害防止に関する日常管理の手引14 文化財の生物被害防止に関する日常管理の手引15 文化財の生物被害防止に関する日常管理の手引16 文化財の生物被害防止に関する日常管理の手引17 文化財の生物被害防止に関する日常管理の手引18 文化財の生物被害防止に関する日常管理の手引19 文化財の生物被害防止に関する日常管理の手引20 文化財の生物被害防止に関する日常管理の手引21 文化財の生物被害防止に関する日常管理の手引22 文化財の生物被害防止に関する日常管理の手引23 文化財の生物被害防止に関する日常管理の手引24 文化財の生物被害防止に関する日常管理の手引25 文化財の生物被害防止に関する日常管理の手引26 文化財の生物被害防止に関する日常管理の手引27 文化財の生物被害防止に関する日常管理の手引28 文化財の生物被害防止に関する日常管理の手引29 文化財の生物被害防止に関する日常管理の手引30 文化財の生物被害防止に関する日常管理の手引31 文化財の生物被害防止に関する日常管理の手引32 文化財の生物被害防止に関する日常管理の手引33 文化財の生物被害防止に関する日常管理の手引34 文化財の生物被害防止に関する日常管理の手引35 文化財の生物被害防止に関する日常管理の手引36 文化財の生物被害防止に関する日常管理の手引37 文化財の生物被害防止に関する日常管理の手引38 文化財の生物被害防止に関する日常管理の手引39 文化財の生物被害防止に関する日常管理の手引40
ページの先頭に移動