文化庁の紹介
政策について
行事・シンポジウム
広報・報道・お知らせ
統計・白書・出版物
申請・募集・情報公開
よくあるご質問
サイトマップ
御意見・お問合せ
English
メニューを閉じる
本文へ移動します
フッターへ移動します
閉じる
English
よくある御質問
サイトマップ
文字サイズ
サイト内検索
御意見・お問合せ
メニューを開く
ホーム
>
政策について
>
文化財
>
文化財の国際交流・協力
>
文化財不法輸出入等禁止条約と国内実施法
>
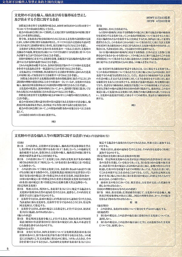
「文化財不法輸出入等禁止条約と国内実施法」(パンフレット)
「文化財不法輸出入等禁止条約と国内実施法」(パンフレット)
政策について
文化行政の基盤
芸術文化
文化財
著作権
国際文化交流・国際貢献
国語施策・日本語教育
宗教法人と宗務行政
博物館
各種助成金・支援制度一覧
文化審議会・懇談会等
日本博
食文化
文化観光
食文化推進本部・文化観光推進本部
文化芸術活動基盤強化基金